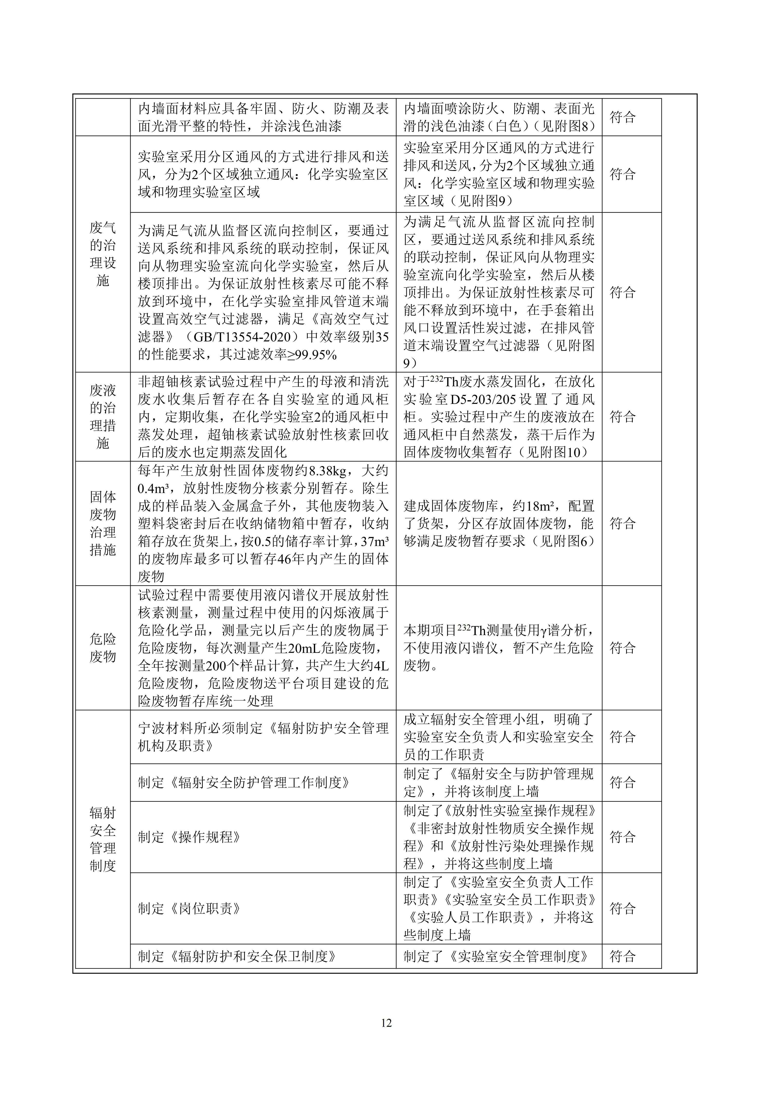
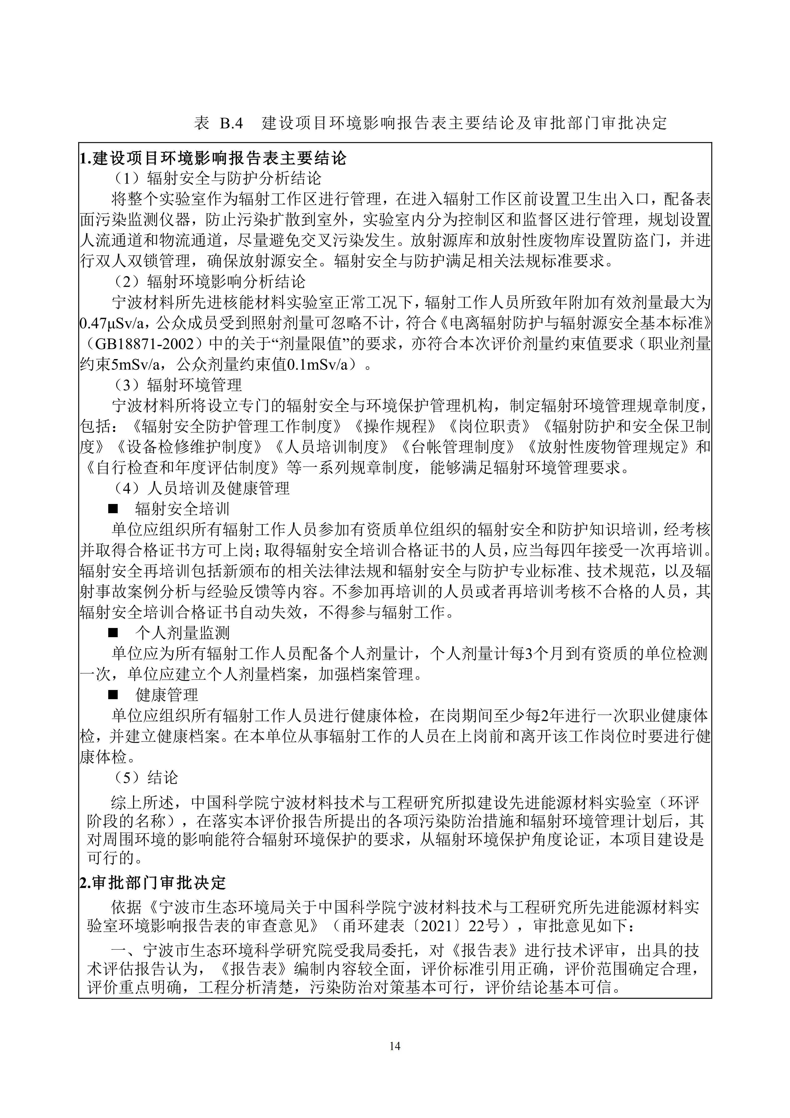
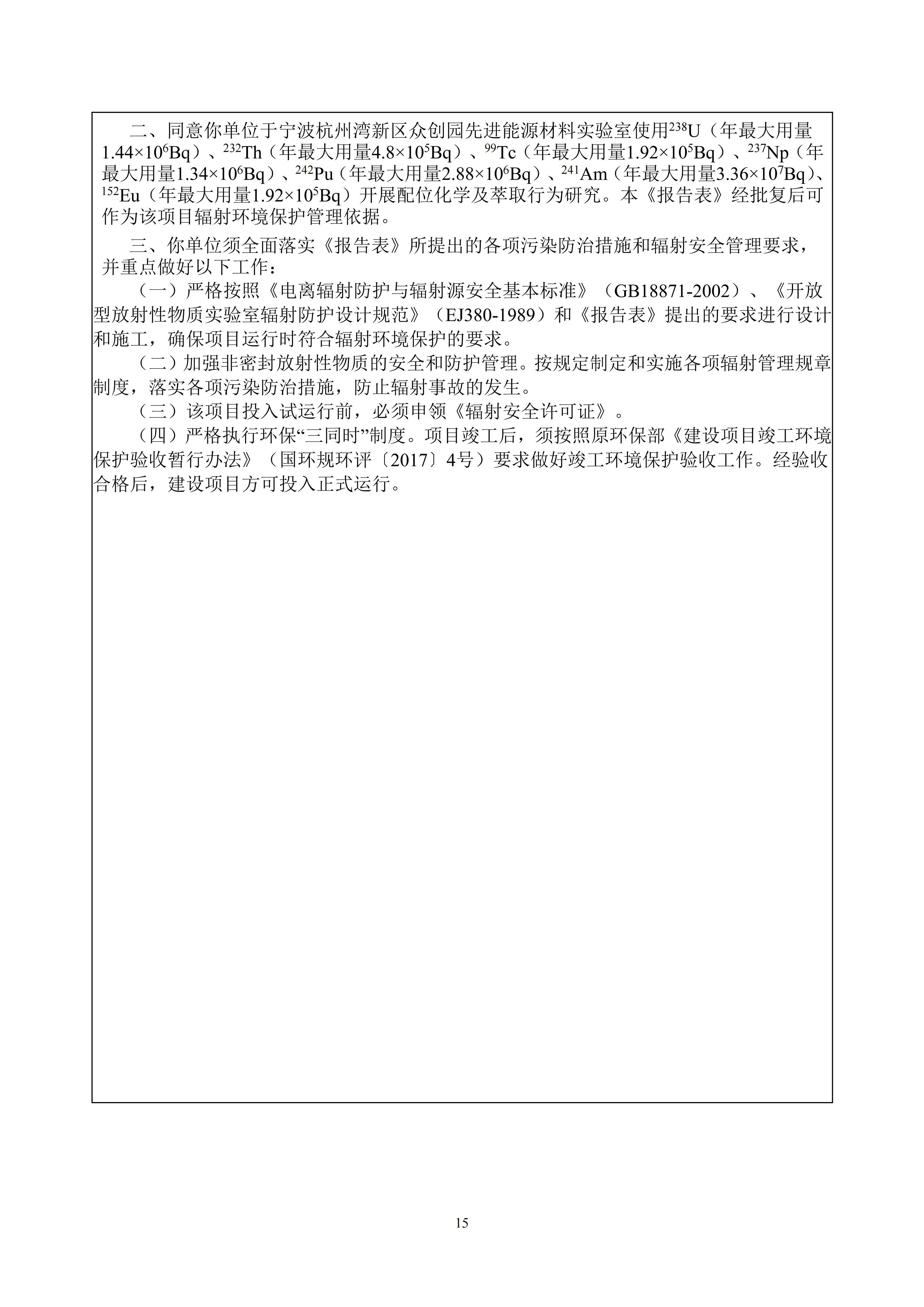
关于先进核能材料实验室乙级非密封放射性物质工作场所项目(一期)竣工验收监测报告及验收意见公示
先进核能材料实验室乙级非密封放射性物质工作场所于2025年7月2日取得辐射安全许可证,并于2026年4月2日完成验收现场监测,于2026年4月27日进行了验收。现对验收监测报告及验收意见进行公示。
公示日期:2026年4月30日-2026年5月29日。
意见反馈渠道如下:
联系电话:18200121806
邮箱:guoxinghua@nimte.ac.cn
公示内容具体如下:






































































先进核能材料实验室乙级非密封放射性物质工作场所于2025年7月2日取得辐射安全许可证,并于2026年4月2日完成验收现场监测,于2026年4月27日进行了验收。现对验收监测报告及验收意见进行公示。
公示日期:2026年4月30日-2026年5月29日。
意见反馈渠道如下:
联系电话:18200121806
邮箱:guoxinghua@nimte.ac.cn
公示内容具体如下:





































































